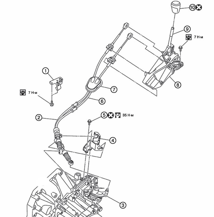
1. Кронштейн.
2. Трос переключения.
3. Управляющий рычаг в сборе.
4. Монтажный кронштейн троса.
5. Нарезной болт.
6. Трос выбора.
7. Уплотнение.
8. Механизм переключения в сборе.
9. Кулиса.
10. Набалдашник кулисы.
Примечание.заменять деталь новой после каждого снятия.